Back to Works



BEAN
AI Keychain Therapeutic Robot
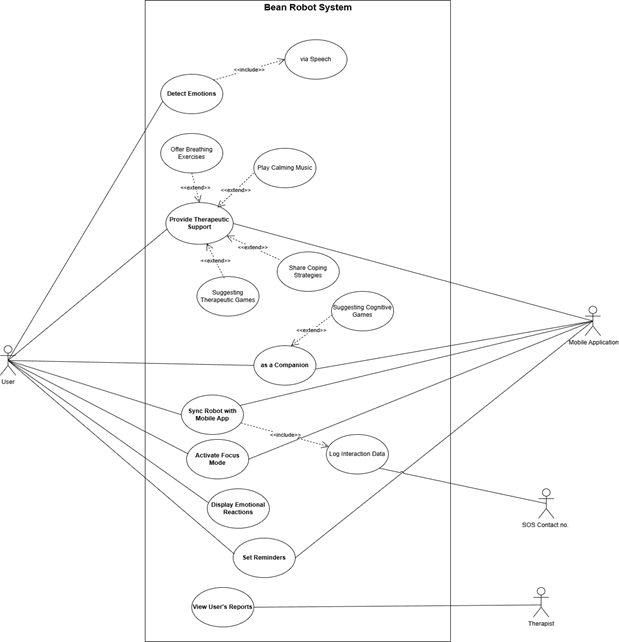
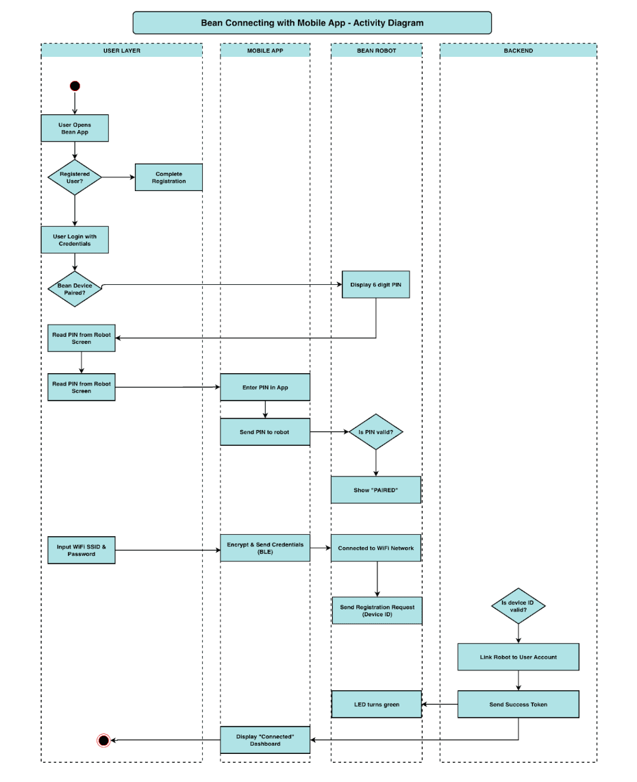
BEAN is an ultra-compact therapeutic AI robot taking the form factor of a keychain. It incorporates a bespoke physics-based emotion engine and advanced embedded logic running on an ESP32 S3 to deliver reactive, nuanced micro-interactions.
Tech Stack
C++ESP32 S3FreeRTOSEmbedded SystemsAI/MLRobotics

Project Gallery


